{
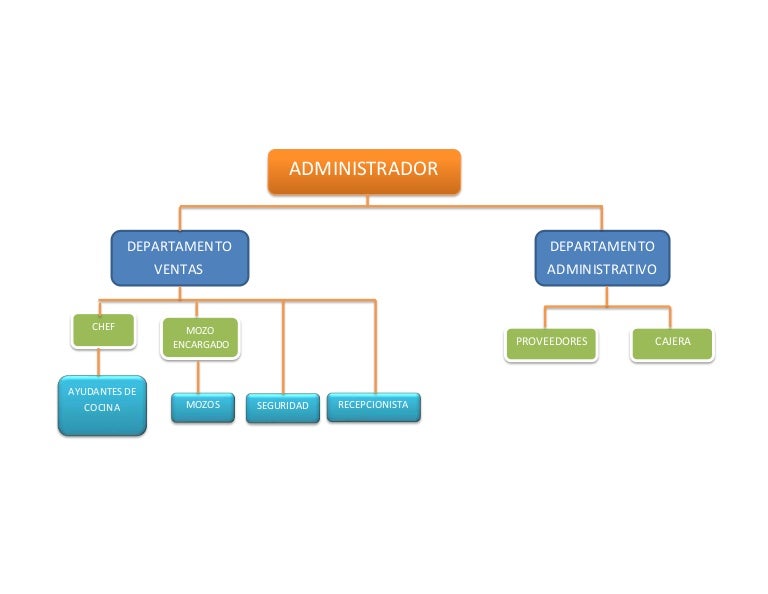
Organigrama Restaurante Durango
Prueba De Ensayo Bares Y Restaurantes
Organigrama Puesto Y Funciones Del Restaurante De Un Hotel By Diana P Cerqueda
Organigrama Empresarial Vous Parlez Le Burgue
Organigrama De Restaurante